Drosophila S2 Cells in Schneider's Medium. Katalognummer: R69007. Zugehörige Anwendungen: Insect Cell Culture Protein Expression. Technischer Support Kundendienst. In Liste speichern. Zum Warenkorb hinzufügen. Produktübersicht. Dokumente.. Schneider line 2 cells, derived from Drosophila melanogaster, can be used as a highly versatile gene expression system. Two powerful promoters derived from the actin5C (Ac5) and metallothionein (Mtn) genes are available. The Mtn promoter can be used for the inducible expression of heterologous proteins unsuitable for constitutive expression.
Polyploidy in Drosophila S2 cells treated with aurB dsRNA. FACS ®... Download Scientific Diagram

Timing of anaphase A chromatidtopole movement in Drosophila S2 cells.... Download Scientific

Frontiers FAS2FURIOUS ModerateThroughput Secreted Expression of Difficult
Cellular localization of GFP fusion proteins in Drosophila S2 Schneider... Download Scientific

fNMHCB retains EXD in the cytoplasm of Drosophila S2 cells. Drosophila... Download Scientific

Phases of Drosophila S2 cells mitosis observed in semithin sections... Download Scientific

(PDF) A single plasmid transfection that offers a significant advantage associated with

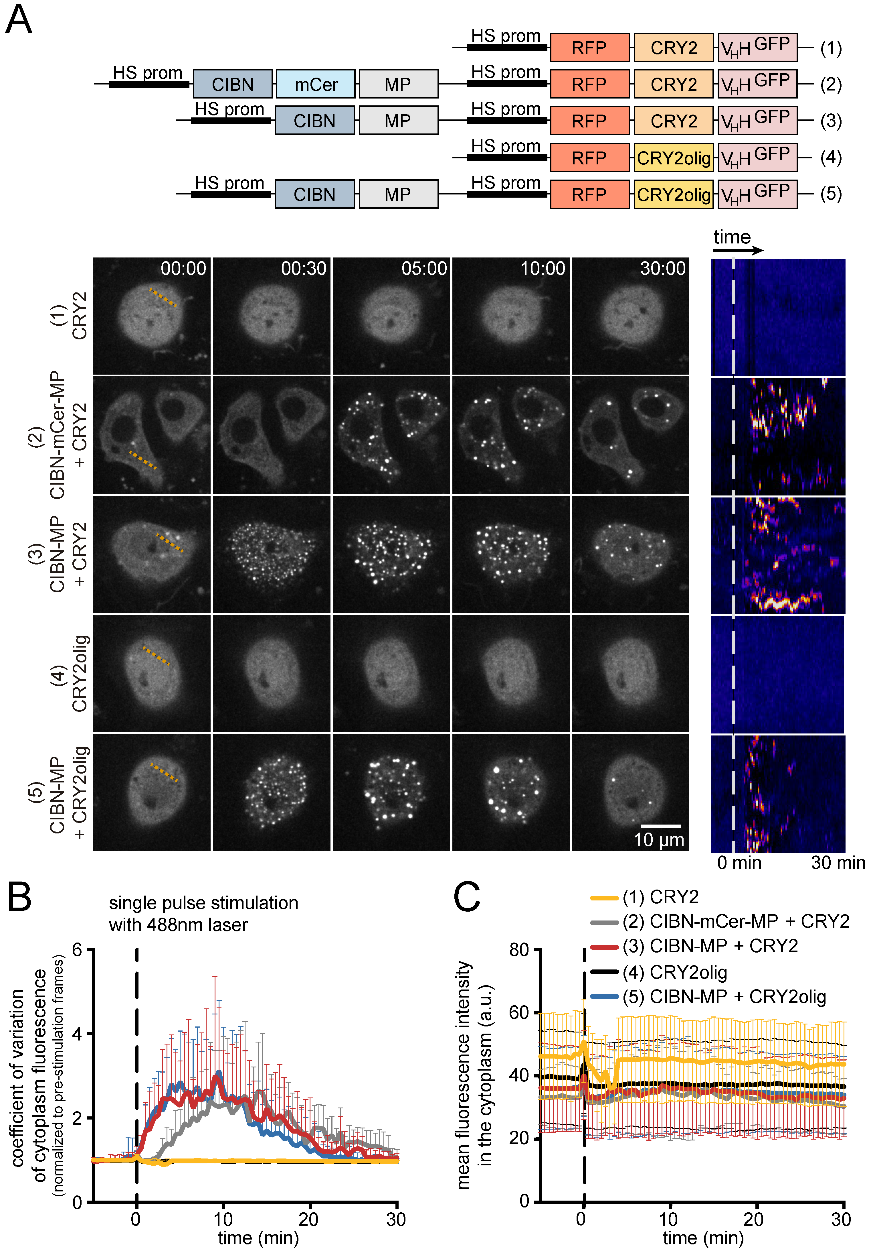
Biomolecules Free FullText LightInduced Protein Clustering for Interference

Microarray analysis of DCVinfected Drosophila S2 cells. (a) Overview... Download Scientific

Production of laminin by Drosophila melanogaster S2 cells. Cells were... Download Scientific

Phases of Drosophila S2 cells mitosis observed in semithin sections... Download Scientific

Use of Drosophila S2 Cells for Live Imaging of Cell Division Protocol

Figure 1 from Transient expression of rabies virus glycoprotein (RVGP) in Drosophila

(ac) CLSM of Drosophila S2 cells incubated with compound 4 (50 mM).... Download Scientific
Schneider's 2 (S2) cells culture troubleshoot, what contamination is this?

Please share how you treat Drosophila S2 cells!

Cellular localization of GFP fusion proteins in Drosophila S2 Schneider... Download Scientific

Fluorescence images of Drosophila S2 cells stained with (a) PDI4NH 2... Download Scientific

Apoptotic, mOVAexpressing Drosophila Schneider cells (aS2mOVA)... Download Scientific Diagram

Drosophila S2 cells were transfected with the pAc5.1LvIAP13GFP... Download Scientific Diagram
Drosophila Schneider 2 (S2) cells: A novel tool for studying HSV-induced membrane fusion. QingFan, Kevin P.Bohannon, RichardLongnecker. Show more. Add to Mendeley. https://doi.org/10.1016/j.virol.2013.01.004Get rights and content. Under an Elsevier user license. open archive. Abstract.. Drosophila cell line 2 (S2 cells) can be used for stable expression of a variety of recombinant proteins using vectors specifically engineered for protein expression in Drosophila cells (see Tables 4.16.1 and 4.16.2).